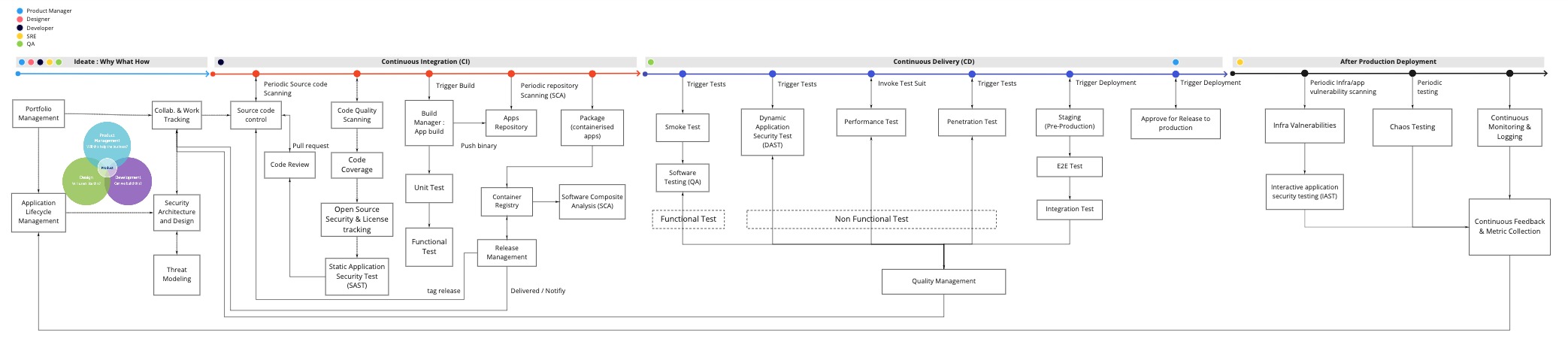
กระบวนการ Deliver Software จาก Ideas จนถึงใช้งานบน Production ต้องผ่าน process อะไรบ้างเมื่อพิจารณากระบวนการ DevOps เข้ามาเกี่ยวข้อง สามารถสรุปเป็นแนวทางได้ดังนี้

เราควรมี Product Team ที่ประกอบด้วยผู้ที่เกี่ยวของกับการพัฒนา Product เช่น Product Owner, Designer และ Developer ทั้งนี้ทีมควรพิจารณาเรื่อง Balance Team ที่ต้องมีผู้ที่เกี่ยวข้องกับการพัฒนาและส่งมอบ Product อยู่ในทีม เพื่อให้การดำเนินการใดๆ สามารถทำได้เลย ไม่ต้องเสียเวลาในการขอความร่วมมือใดๆ ข้าม Team เช่นการมี Security และ Operation อยู่ใน Team ด้วย จะทำให้ทุกคนเข้าใจใน Product ที่กำลังพัฒนา การตัดสินใจ การร่วมไม้ร่วมมือตั้งแต่ต้น และตลอดการพัฒนา โดยใช้หลักการ Why (ทำไมเราต้องพัฒนา) What (ส่ิงที่ต้องพัฒนาคืออะไร) How (จะพัฒนาขึ้นมาได้ยังไง) เพื่อส่งเสริมความเข้าใจ และทำงานร่วมกันภายในทีม
เครื่องมือที่เกี่ยวข้อง
- Portfolio Management
- Application Lifecycle Management
- Team Collaboration and Work Tracking (Jira)
- Security Architecture and Design
- Threat Modeling
- Knowledge Sharing (Confluence)
สิ่งที่เป็น Output ของ Team คือ Source Code รวมถึง Application Code, Testing Code และ Infra Code จะถูกจัดการด้วย Code Repository (GitLab, GitHub, GitBucket) เพื่อให้สามารถจัดการเรื่อง Versioning และการ Peer Review กับผู้ที่เกี่ยวข้องได้ และต้องมีการจัดการเรื่อง Quality ของ Code เช่น จำนวน Test Coverage การ Follow ตาม Practice ของการเขียน Code เช่น Code Quality/Secure Coding Standards (SonarQube, Snyk) และมีการ Integrate Security Tool เพื่อตรวจสอบช่องโหว่ด้านความปลอดภัยในระดับ Code เช่น Open Source Security & License Tracking (BlackDuck, Snyk), Static Application Security Testing – SAST (Coverity, Fortify, SonarQube, Checkmarx, Veracode) เป็นต้น
เมื่อ Code ผ่านกระบวนการตรวจสอบแล้ว กระบวนการต่อไปคือการ Build (maven, npm, MSBuild) โดยจะได้ Binary File ที่สามารถทำงานได้ (Working Software) ทั้งนี้ขั้นตอนการ Build จะมีการเรียก Unit Test (junit, Nunit) และ Functional Test (Cucumber) หลังจากนั้นก็จะจัดเก็บ Binary File ไว้ใน Application Repository (jFrog, Nexus)
ถ้า Software จะต้องทำงานบน Container Platform ก็ต้อง Pack Binary File ไว้ใน Container Format (Containerize) ด้วยเครื่องมือ Container Build (Docker file, Buildpack) และจัดเก็บไว้ใน Container Registry (Habor, jForg, DockerHub) หลังจากนั้นจึงจะทำการสร้าง SBOM (Software Bill of Material) เพื่อเป็น metadata file อธิบายถึง ข้อมูล Components ต่างๆ ที่ใช้ในการสร้าง Software ขึ้นมา แล้วต่อด้วย Software Composite Analysis – SCA (Trivy, BlackDuck, Snyk, jFrog X-Ray) เพื่อหาช่องโหว่ด้านความปลอดภัยของ software components ต่างๆ ที่นำมาใช้
จากนั้นจะต้องมีการออก Release Number ของ Software เพื่อเป็น Reference ในระบบ Release Management ที่ประกอบด้วย Features หรือ Update ต่างๆ ของ Software Release และ Update ไปยังระบบ Work Tracking และทำการ Tag Release Version ใน Code Repository
หลังจากกระบวนการออก Release Version ของ Software เสร็จจะขึ้นอยู่กับการตกลงของทีม Delivery และ QA ที่จะนำ Software Release เข้าสู่กระบวนการทดสอบโดยทีม QA และ Security ที่ครอบคลุมทั้งที่เป็น Functional และ Non-Function Test โดยมีเครื่องมือ Quality Management และ Update ไปยัง Work Tracking
เครื่องมือที่ QA ใช้ในการทดสอบ Software เช่น
- Katalon Studio
- Selenium
- Appium
- Applitools
- Blazemeter
- Saucelabs
- Smartbear
- Wiremock
เครื่องมือสำหรับ Dynamic Application Security Test เช่น
- Fortify
- Aqua Sec
- OWASP ZAP
- Tanable Web App Scan
เครื่องมือในการทำ performance test เช่น
- JMeter
- Smartbear
- Postman
- Locust
การจะนำ software ที่ผ่านการทดสอบแล้วขึ้น production อาจจะมีกระบวนการ approval process และทำการ deploy ด้วยวิธีการที่เหมาะสมเช่น blue-green, cannary หรือ a/b testing หลังจากนั้นอาจจะมีเครื่องมือสำหรับตรวจสอบความปลอดภัย เช่น Infra Valnerabilities (Tenable Nessus), Interactive application security testing – IAST (AquaSec, Twistlock, Synopsys Seeker) และ Chaos Testing (Chaos Monkey, Chaos Mash) เพื่อให้มั่นใจว่าระบบจะสามารถทำงานได้ในสถานการณ์ต่างๆ เช่น ช่วง peak time และบางส่วนของระบบมีปัญหา
สิ่งที่สำคัญที่ขาดไม่ได้คือ log, monitoring และเก็บข้อมูลสถิติต่างๆ (Metric Collection – Prometheus, InfluxDB) เพื่อนำมาใช้ในการปรับปรุงระบบ ให้ดีขึ้นเรื่อยๆ ด้วยการ Update ข้อมูลกลับไปยัง Product Team พิจารณาแก้ไขให้ดีขึ้น
เครื่องมือสำหรับ Log และ Monitoring เช่น
- Datadog
- Grafana
- Appdynamic
- Dynatrace
- Splunk
- Solarwind
- Elastic Stack (EFK, ELK)
