C4 Model เป็นรูปแบบในการใช้ diagram เพื่ออธิบาย software architecture สำหรับสือสารภายในและภายนอกของทีม software development โดยแบ่งเป็นระดับตามจุดประสงค์ของการสื่อสารใน 4 ระดับ
System Context เป็น high-level ของระบบ software system ที่ให้บริการกับ User หรือ system ด้วยกันเอง และแสดงรายเอียดของ system อื่นๆ ที่เกี่ยวข้องด้วย (system dependency) มีการใช้ term อย่างเช่น application, product, service เป็นต้น scope ของ software system สามารถมองได้หลายมุม เช่น ในระดับ ทีม development, code repository หรือ กลุ่มของ application ที่ต้อง deployment ไปด้วยกัน

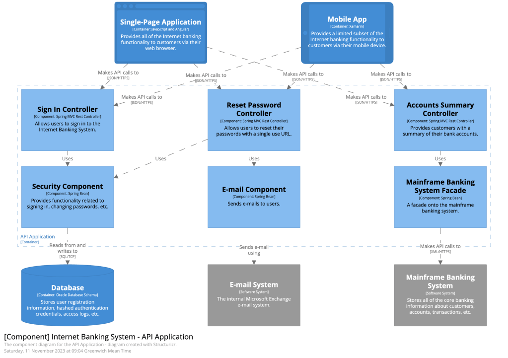
Container กลุ่มของ application และ data store ที่ประกอบอยู่ใน software system เพื่อให้ระบบทำงานได้ เช่น web application, mobile app, serverless function, database, file system, shell script เป็นต้น

Component กลุ่มของ function ที่เกี่ยวข้องภายใน Container ที่ประกอบกันเพื่อให้บริการกับภายนอก components อาจจะมีมากกว่าหนึ่ง component ในหนึ่ง container แต่ทั้งหมดจะมี deploy unit เดียวกัน หรือทำงานใน process เดียวกัน

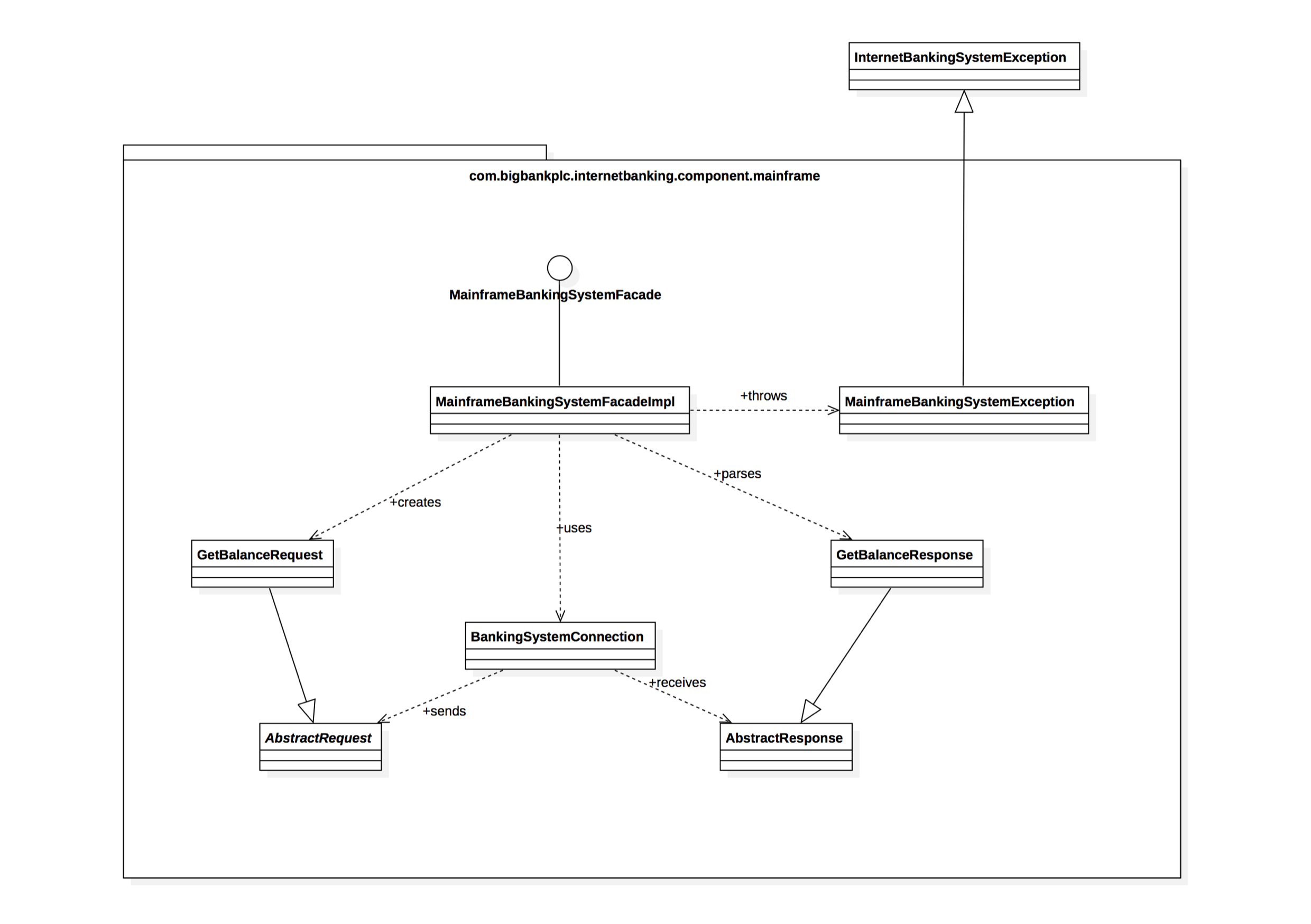
Code เป็น implementation detail ของ component โดยแสดงในรูปแบบ UML class diagram, entity relationship diagram ปกติ code diagram จะถูก generate จาก development tool

